公司成立以来,始终以“站位全市大局,服务城乡发展”为初心使命,不断深化国有企业改革,加强与金融机构及省级投融资公司合作,以市场化经营方式,服务我市战略投资及城乡建设,助推我市经济社会发展。
根据公司发展需要,现面向社会公开招聘专业人员,公告如下:
一、招聘原则
坚持德才兼备、人岗相适,按照“公开、平等、竞争、择优”的原则。
二、招聘岗位
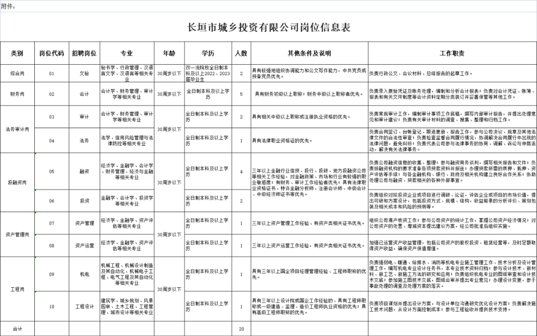
本次共计招聘20人,具体岗位需求详见《长垣市城乡投资有限公司岗位信息表》(附件)。

(一)基本条件
1.热爱祖国,拥护中国共产党,遵纪守法,品行端正,诚信廉洁,勤奋敬业,团结合作,作风严谨,具有良好的心理素质,身体健康。
2.符合岗位要求的年龄条件(如30周岁以下1992年1月1日以后出生,其他年龄段类推);
3.符合岗位所需的文化程度、专业及其他资格条件;
(二)有下列情形之一的不得报名
1.因犯罪受过刑事处罚或涉嫌违法犯罪正在接受调查的人员,被开除中国共产党党籍和被开除公职的人员;
2.尚在党纪、政务处分影响期内或正在接受纪律审查和监察调查的人员,被依法列为失信联合惩戒对象的人员;
3.近5年内在公开招聘考试中被认定为有舞弊等严重违反考试纪律行为的人员;
4.个人征信被列入失信的人员。
四、招聘程序和报名方式
(一)发布公告
本次招聘公告于2022年11月25日,在长垣市政府官网发布招聘公告。
(二)报名申请
本次招聘采用网上报名方式。报考人员于2022年12月5日0:00至12月9日24:00,登录长垣市城乡投资有限公司2022年公开招聘报名系统(//cycxtz.haedu.cn,下同),按要求填报信息,并上传本人近期正面免冠2寸证件电子照片(红底、蓝底、白底均可,jpg格式,利用图片软件制作时,照片宽高比例约为1.3:1.6,大小为130×160像素,字节小于30kb,照片清晰,最终效果以输出后的大小为准)。
本次考试后续通知将在本招聘报名系统发布,请考生及时查看并保持通讯畅通,因未及时查看或通讯不畅等原因影响招聘的后果自负。(三)资格审查
公司(委托第三方)根据招聘条件对应聘者进行资格审查,考生可于12月12日登录报名系统查看资格初审结果。拟聘用岗位的初审通过人数与拟聘用人数的比例原则上不低于3:1,达不到3:1的,在确保竞争的前提下适当降低比例。形不成岗位竞争的,相应核减该岗位招聘人数。具体情况由长垣市城乡投资有限公司招聘领导小组研究决定。
本次招聘工作资格审查贯穿全过程。考生须保证提交的信息和提供的有关材料真实有效,对不符合报名条件、弄虚作假或违反选聘规定的,一经查实,取消资格。
(四)考试测评
考试测评采用笔试与面试相结合方式进行,公司委托第三方人才测评机构进行考试测评,各环节成绩均保留两位小数。
1.笔试
采用闭卷方式进行,满分为100分,主要测试公共知识和岗位所需的综合知识。笔试时间、地点及要求以《笔试准考证》为准,请考生及时关注报名网站通知,考生须在规定时间内登录报名系统打印《笔试准考证》。
2.面试
根据笔试成绩,原则上按照各岗位拟招聘人数1:3的比例从高分到低分确定参加面试人员,达不到面试比例要求或因缺考形不成竞争的,该岗位面试人员的面试成绩应达到其所在面试小组使用同一套面试题本的所有面试人员的平均分方可进入体检和考察。
面试采取结构化面试方法,主要测试考生的语言表达能力、综合分析能力、计划组织协调能力、应变能力、举止仪表和适岗程度,重点听取考生的求职动机、岗位忠诚度、专业度等。
面试成绩满分 100分。面试时间、地点及要求以《面试通知单》为准。
3.总成绩计算方法
考试总成绩=笔试成绩50%+面试成绩50%
遇总成绩相同时,参照择优录用条件进行,如择优录用条件不能区分的,参照面试成绩进行排序。本次招聘不指定考试辅导用书,不举办也不委托任何机构举办考试辅导培训班。
(五)体检
根据测评总成绩,按照拟招聘人数1:1的比例从高分到低分确定进入体检人员。体检标准参照国家录用公务员的体检标准执行,体检费用自理。因体检环节不合格或放弃产生缺额的,依据考试总成绩等额递补。
(六)考察
对体检合格的人员进行考察。重点对应聘者思想政治表现、遵纪守法、道德品质等情况进行考察,并对其报考资格进行复查。因考察不合格产生缺额的不再递补,因放弃考察出现缺额的,经招聘工作领导小组同意后等额递补。
(七)公示
对拟录用的人员进行公示,公示时间为5个工作日。
(八)试用期及薪酬待遇
录用后试用期为3个月,试用期包含在聘用合同期限内,享受相应待遇。试用期满经考核胜任的,签订劳动合同,薪酬待遇按照公司薪酬制度核算,享受职工福利待遇,同时按照国家标准缴纳社会保险和住房公积金。特别优秀者,职务晋升时适当放宽报名条件。
五、疫情防控
整个招聘过程严格落实疫情防控相关规定。
六、纪律和监督
本次招聘工作坚持公平、公正、竞争、择优的原则,公开招聘计划、应聘条件、招聘程序,并在招聘结束后将招聘结果予以公示,接受监督。
七、组织领导
为加强对公开招聘工作的领导,成立长垣市城乡投资有限公司招聘领导小组,负责招聘具体事宜。本公告未尽事宜由长垣市城乡投资有限公司招聘领导小组研究决定。




